爬虫工程师的自我修养之基础模块
前言
近几年,各网站和App对核心内容的保护意识大大提高,反爬机制和风控的手段多种多样。移动互联网步入后半场,各厂倾向于在自家的APP中分发内容,PC/H5站点的内容正在萎缩,甚至消失不见。
对于爬虫(一个特殊的用户)来说,主战场变了,过去在浏览器端可能是解决一个JS加密,造一个代理IP池,加个验证码识别,字体、CSS反爬这种花里胡哨的就不提了。在App上,我们需要做什么?App逆向,你可能需要会脱壳,会反编译,会hook注入,会动态调试等等。
以为攻破加密算法,通讯协议就万事大吉吗?其实攻破协议是相对简单的,后边面对的还有风控,采集几百种设备的信息,记录无数次的用户行为判断你的设备特征是否正常,用户行为是否正常。从硬件底层信息采集,到大数据分析,可以说是“无微不至”了。
爬虫工程师的学习曲线陡峭了很多,可能前一天愉快的学会了Xpath,后一天就要面对逆向、图像识别。最近面试了很多爬虫工程师,同时自己也在找工作的过程中,趁此机会整理一下相关的知识点。
在我看来,一个好的爬虫系统应是充分解耦的,也就是说爬取的逻辑要和所需要的资源分离开,从爬虫的基础模块开始梳理起。

入门篇
我们想象一下单个HTTP请求都包含哪些要素?首先得有个URL,其次是headers请求头包含Cookie,还有就是proxy代理。
这就已经拆解出两个基础模块,一个是代理模块,一个是Cookie模块。
代理模块
代理模块分为两种,一种是用来避免IP封禁的代理IP池,另一种是中间人代理服务,用于JS注入,Cookie\token获取和response拦截。
常规代理IP
类型
- http代理
- https隧道代理
- https中间人代理
很多人对于https代理的概念是比较模糊的,我认为https代理分为两种,https隧道代理和https中间人代理。这里具体讲一下差别。
https隧道代理,在客户端和服务端之间建立通道,转发TCP数据流,无需也无法知晓其中的具体内容。而https中间人代理,基于中间人攻击的思想,对客户端假装为目标服务端,对服务端假装为客户端。有个常见的应用场景是抓包,在抓https的包时,我们需要在客户端上信任证书,使得中间人代理成为一个受信的证书颁发机构,从而可以动态生成服务端证书,伪装为目标服务端。
来源
| 类型 | 价格 | 特性 |
|---|---|---|
| 端口扫描(常说的免费代理IP) | 免费 | 代理IP量少有限,可用率低 |
| 蜂窝网络 | 低 | 海量代理IP,开发成本高 |
| 第三方代理服务,URL提取型 | 高 | 海量代理IP,一般可用率90%左右,开发成本中 |
| 第三方代理服务,动态隧道 | 高 | 海量代理IP,一般可用率90%左右,开发成本低,灵活性低 |
| 拨号VPS | 高 | 代理IP量较多,开发成本中,稳定性高 |
对于成本有要求,同时对技术有自信,可以选择使用蜂窝网络建代理IP池。其余情况还是推荐使用拨号VPS。这里有一篇评测第三方代理服务的文章,可以作为参考十万火急的数据采集项目,爬虫代理测试对比。
轮换策略
如何判定代理IP被封,是代理IP池的一个难点,一个HTTP请求失败有各种原因,Cookie失效,User-Agent被封(在UA池完善的情况下很少出现),加密参数改版(小概率事件)等等。如果没有判定出真正的原因,直接切换代理IP会造成浪费。实际中,在更换多次代理IP请求仍然无效时,应及时停止爬虫程序,并按P0等级报警。
调度策略
代理IP的调度策略需要结合网站的特点做选取和调整,一般实用的有这三种
- 贪婪模式,在一个代理IP可以使用时,尽可能多的使用
- 随机或轮询模式
- 贪婪模式和随机模式结合,挑出若干个可用的代理IP,随机或轮询使用
中间人代理服务
中间人代理的原理,mitmproxy的文档讲的不错How mitmproxy works,可以参考下。它的使用场景很多,主要以下有几个
- HTTPS抓包,顺便说一下App的抓包,有几个注意的点
- 系统时间是否正确
- 以API 24也就是Android 7.0为target API的App默认不信任用户安装的证书,Changes to Trusted Certificate Authorities in Android Nougat。最简单的方法是使用Magisk中的Move Certificates模块
- SSL Pinning,一句话就是检查特定的证书或者公共密钥是否在证书链中,防范中间人攻击。一般hook App中HTTP客户端的相关方法即可绕过。
- selenium驱动浏览器被检测到时,可以拦截并修改JS代码,绕过检测。另外也在过去的文章中提到过,可以向JS注入websocket连接,实现浏览器和服务端的通信,执行加密函数或者操纵浏览器
- 模拟点击手机需要截获请求的response/Cookie/token
Cookie模块
来源
| 类型 | 获取方式 | 成本 |
|---|---|---|
| 服务端返回 | 正常请求 | 低 |
| 服务端返回 | 验证码识别 | 中 |
| 服务端返回 | 模拟登录 | 高 |
| 客户端运算 | 浏览器渲染,App抓包/Hook | 不确定 |
其实可以看出,Cookie模块这是一个偏上层的模块,在复杂的场景下,需要其他基础模块的支持,包括代理IP模块,验证码识别,浏览器集群和手机群控。
轮换&调度策略
在生产环境中,判定Cookie失效和判定代理IP失效一样难以判断,我的策略是对于获取成本为低或者中的Cookie,更换Cookie的优先级高于更换代理IP,反之优先更换代理IP。调度策略和代理IP的调度策略类似,不赘述,我通常使用随机模式。
进阶篇
接上回,Cookie模块中很重要的一个组成部分就是验证码识别。并且在实际情况中,一个HTTP请求除了Cookie和代理IP,往往还需要在URL或者headers里加上加密参数。这些因素的加入,极大的提高了爬取的难度。加密参数生成的算法一定是在客户端(App/浏览器)侧能够找到的。同时爬虫作为一种特殊的客户端,借助App和浏览器往往也有奇效。
验证码识别
2020年,一个合格的爬虫工程师,在面对验证码识别相关的面试题,还提出使用打码平台,那就有点说不过去了。常见的验证码,大概是这些,而且很多网站的验证码都是同一个服务商提供的,技术同质化严重。
| 类型 | 识别方式 | 成本 |
|---|---|---|
| 数字/字母/汉字验证码 | 简单去噪处理+深度学习,推荐一个开源项目 captcha_trainer | 低 |
| 滑动验证码 | JS逆向+缺口识别+轨迹模拟,烂大街了 | 中 |
| 物体识别验证码 | 深度学习 | 高 |
| 汉字点选验证码 | 深度学习(汉字定位+汉字识别),可参考先前的文章 | 高 |
| 拼图验证码 | 未研究 | 高 |
手机群控
手机群控是最能体现一家公司的爬虫功底的,不过这部分的技术市面上很少有人分享,本文将重点讲解。
架构
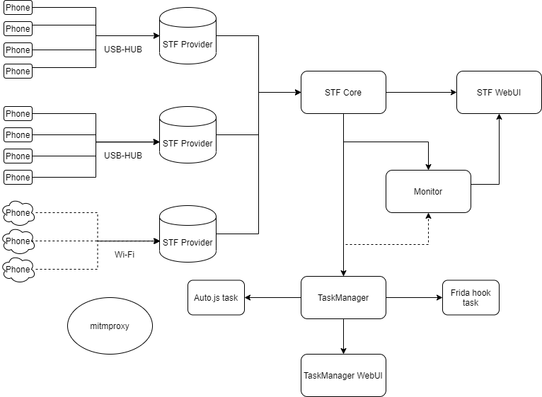
主流的手机群控系统有STF和atxserver2,功能大同小异,相对来说STF的社区更大一些,总体架构图如下。

名词解释
| 名词 | 解释 |
|---|---|
| Phone | Android设备或模拟器 |
| USB-HUB/Wifi | 连接手机的方式,USB或无线连接 |
| STF Provider | Ubuntu电脑,部署STF的Provider模块,负责手机设备的连接 |
| STF Core | 部署STF的核心模块,一般在生产环境服务器,负责与Provider连接,提供管理手机的API给TaskManager |
| STF WebUI | 部署STF WebUI,一般在生产环境服务器,提供远程操纵手机的网页界面 |
| TaskManager | 任务管理模块,负责从STF Core中获取设备,执行模拟点击或Hook任务 |
| Auto.js task | 基于Auto.js实现的模拟点击任务 |
| Frida hook task | 基于Frida实现的hook任务 |
| TaskManager WebUI | 任务管理模块,提供网页界面,用于查看任务情况 |
| Monitor | 监控手机和任务状态 |
| mitmproxy | 中间人代理,截获HTTP请求 |
硬件
搭建手机群控最基本要考虑的是硬件,手机选用什么型号,使用什么Wifi路由器,充电器甚至说数据线都会影响到整体系统的稳定性。
- 手机,建议统一型号。很多人热衷于nexus系列,没有BL锁,可以随意刷机。不过我个人倾向购买红米系列,如红米note4x(mido)其实是一个非常好的选择,注意要购买解完BL锁的。具体选择红米note4x的原因如下。
- 市面存量大,一个是价格低廉且便于购买,另一个是主流机型被风控识别的风险小
- 庞大的ROM数量
- 电池容量大,并且鼓包情况少
- Wifi路由器,用于给手机提供网络,并且负责手机和群控节点的连接。Wifi路由器的稳定性尤为重要,推荐NETGEAR和华硕,每个WiFi路由器连接15台手机。
- USB-HUB/充电器,如使用USB连接手机和群控节点,则需要一个USB-HUB,这里推荐西普莱A-400 usb2.0 10口 120w独立供电版本,这款USB-HUB也可以当充电器来使用。
- 数据线,如使用USB连接手机和群控节点,最好是原装线,否则会有掉线的风险。
- 智能插座和插线板,智能插座用于控制充电,防过充,插线板就没什么好说的了
- 生产环境服务器
手机环境
- ROM选择Lineagos 15.1,安装Magisk,Xposed Framework v90-beta3
- 借助Magisk实现Root和开机启动,如启动frida,打开adb无线连接,可以放在
/data/adb/service.d/ - Xposed模块按需使用,常用的有SSL unpinning
- Auto.js 4.1.1a版本,打开稳定模式和无障碍模式
任务管理
- 模拟点击任务
- 模拟点击的实现方式
- AccessibilityService无障碍服务
- sendevent/ioctl向驱动
/dev/input/event*写入触摸事件 - 使用tricky的方式,调用injectInputEvent
- 模拟点击的时机
- 通过AccessibilityService的接口判断UI相关信息
- lua脚本
- 反识别
- Auto.js修改关键特征,如文件夹路径和包名
- 打点log
- 模拟点击可控性差,弹窗等情况会干扰任务执行,推荐关键步骤打log并监控
- 模拟点击的实现方式
- Hook任务
- Hook的实现方式
- Java层hook的主要原理是劫持Java虚拟机,Native层有导入表、导出表和inline hook。其中inline hook最为灵活,比较成熟的有Xposed/frida,推荐使用frida
- Hook的切入点
- Hook加解密方法
- Hook获取内容的方法
- 反识别
- 这块就很讲究了,检测项繁多,可以参考之前逆向风控SDK的文章,后续也会专门整理
- Hook的实现方式
- 任务管理,两类任务在生产环境中会出现各种意料以外的情况
- 代码鲁棒性
- 设备连接和状态监控,WIfi和USB不可靠,手机也不可靠,借助STF Api做好设备的连接和状态监控
- 全面的打点日志,模拟点击任务的每一步都推荐打点,hook任务主要是监控frida的相关报错,frida本身偶尔也会出现bug,报Connection Error,这时候需要做好frida server的重启,必要时重启手机
- 对于加解密方法的hook调用需要做好负载均衡,每个加解密参数的接口分配三台及以上设备
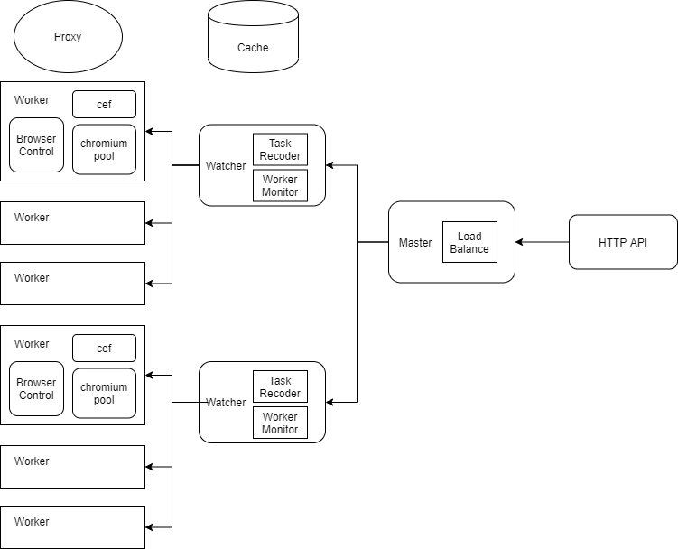
浏览器集群
浏览器集群的用处和手机群控大同小异,包括JS注入(篡改JS实现反反爬,调用JS加密函数获取加密参数)和网页渲染。
架构

核心组件
架构图中最重要的是Chromium和CEF,Chromium是一个开源浏览器项目,相比Chrome浏览器,其开源属性让我们有了修改和定制浏览器的机会,以规避基于浏览器指纹的反爬,增加专属于爬虫的功能。CEF提供了一套产品级稳定的API来操作Chromium。其余的组件选型相对比较多样,都是工程上的实现。
Chromium二次开发
修改字体、插件、webgl、canvas等接口,实现属性随机,规避浏览器指纹的检测。
玄学篇
养号
主流的高日活内容平台,如某手、某音、某信、某微、某红书,获取核心内容必须要登录,涉及到账号,这也是爬虫所需要的重要资源。账号的注册和维护离不开手机号,如何获取稳定(实名且不会被找回)的sim卡,就必须和黑产取取经了,这块很敏感不展开说。
这里重点提一下,维护账号不被封禁需要做到的两点:
- 设备环境。这其实是最基本的,后边的都是加分项,设备环境被检测出异常容易直接进黑屋。设备本身而言,有没有异常软件,是不是模拟器,是不是特冷门机型,有没有插sim卡等等。
- 强拟人的行为。这里重点强调下,很多人在破解请求协议之后,要什么数据就请求什么API,结果被风控。现在的App除了数据接口请求,还会有大量的打点请求,完整地记录这个设备和账号的行为。单调重复的请求数据接口,又没有任何打点,毫无疑问是一个明显的特征。所以对于这类高日活的内容平台,个人不推荐爬取纯走协议,务必要有真实的使用记录。